İçeriğe atla

Dr Tanju YILDÖN

  • Tıp Bilim Eğitimi

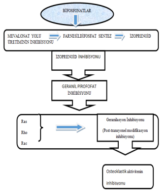
Bifosfonatların mevalonat yolundaki etkileri

19 Aralık 2023 yazar drtanjuy
Kategoriler Küçük Staj Dahiliye Grubu
Ruminasyon sendromu, merizm
MEN
Kategoriler
  • Acil Tıp, Tıbbi Toksikoloji
  • Adli Tıp; Adli Patoloji, Adli Psikiyatri, Adli Toksikoloji, Adli Antropoloji ve Odontoloji, Adli Toksikoloji, Klinik Adli Tıp
  • Askeri Sağlık Hizmetleri, Savaş Tıbbı ve Harp Cerrahisi
  • Beyin ve Sinir Cerrahisi; Pediatrik Nöroşirürji, Spinal Cerrahi, Vasküler Nöroşirürji, Nöro-Onkoloji, Fonksiyonel ve Stereotaktik Nöroşirürji, Periferik Sinir Cerrahisi
  • Genel Cerrahi, Cerrahi Onkoloji, Gastroenteroloji Cerrahisi, Harp Cerrahisi
  • Göz Hastalıkları;Vitreoretinal Cerrahi, Glokom,Kornea,Oküloplastik Cerrahi ve Orbita,Pediatrik Oftalmoloji-Şaşılık Refraktif Cerrahi,Nöro-Oftalmoloji,Üvea-Behçet,Kontakt Lens-Refraksiyo
  • İç Hastalıkları Endokrinoloji/Metabolizma, Gastroenteroloji, Geriatri, Hematoloji, İmmünoloji/Alerji, İş-Meslek Hastalıkları, Nefroloji, Tıbbi Onkoloji, Romatoloji, Yoğun Bakım
  • İnsan Anatomisi
  • Kadın Hastalıkları ve Doğum, Jinekolojik Onkoloji Cerrahisi, Materno-Fetal Tıp ve Perinatoloji
  • Kalp ve Damar Cerrahisi, Göğüs Cerrahisi, Çocuk Kalp ve Damar Cerrahisi, Periferik Damar Cerrahisi, MIMVS,MIDCAB,TAVI "Valve-in-Valve",VATS, RATS, EVAR/TEVAR,EVT,POCUS/ECMO
  • Küçük Staj Cerrahi Grubu
  • Küçük Staj Dahiliye Grubu
  • Kulak Burun Boğaz (KBB); Baş-Boyun Cerrahisi, Otoloji/Nörootoloji, Rinoloji/Alergoloji, Pediatrik Otolarengoloji, Fasiyal Plastik Cerrahi, Odyoloji/Vestibüloji, Foniyatri/İletişim Bozuklukları
  • Medikal Embriyoloji
  • Nöroloji, Klinik Nörofizyoloji
  • Nükleer Tıp
  • Pediatri, Acil,Endokrinoloji,Enfeksiyon,Gastroenteroloji,Genetik,Göğüs,HematoOnkoloji,İmmünoloji,Alerji,Kardiyolojisi,Metabolizma,Nefroloji,Nöroloji,Romatoloji,Neonatoloji,YB,Gelişimsel/Sosyal
  • Plastik, Rekonstrüktif ve Estetik Cerrahi, El Cerrahisi, Ağız, Yüz ve Çene Cerrahisi, Pediatrik Plastik Cerrahi, Kraniyofasiyal Cerrahi
  • Radyasyon Onkolojisi
  • Ruhsağlığı ve Hastalıkları, Askeri Psikiyatri, Geriatrik Psikiatri
  • Spor Hekimliği
  • Tıbbi Biyokimya
  • Tıbbi Farmakoloji
  • Tıbbi Fizyoloji
  • Tıbbi Histoloji
  • Tıbbi Mikrobiyoloji, Epidemiyoloji, Temel İmmünoloji, Tıbbi mikoloji, Tıbbi parazitoloji, Tıbbi Viroloji
  • Tıbbi Patoloji, Sitopatoloji, Dermatopatoloji, Jinekopatoloji, Hematopatoloji, Nöropatoloji, Pediatrik Patoloji
  • Transplantasyon Tıbbı
© 2026 Dr Tanju YILDÖN • Built with GeneratePress